Product Summary
The S-80825CNMC-B8KT2G is a high-precision voltage detector developed using CMOS process. The detection voltage is fixed internally with an accuracy of ±2.0%. Two output forms, Nch open-drain and CMOS output, are available. Ultra-low current consumption and miniature package lineup can meet demand from the portable device applications. The applications of the S-80825CNMC-B8KT2G include Battery checkers, Power failure detectors,Power monitor for portable equipments such as pagers, calculators, electronic notebooks and remote controllers, Constant voltage power monitor for cameras, video equipments and communication devices and Power monitor for microcomputers and reset for CPUs.
Parametrics
S-80825CNMC-B8KT2G absolute maximum ratings: (1)Power supply voltage, VDD-VSS: 7 V; (2)Output voltage Nch open-drain output products, VOUT: VSS-0.3 to VSS+7V; (3)Output current, IOUT: 50 mA; (4)Power dissipation, PD: 150 mW; (5)Operating ambient temperature, Topr: -40 to +85℃; (6)Storage temperature, Tstg: -40 to +125℃.
Features
S-80825CNMC-B8KT2G features: (1)Ultra-low current consumption 1.3 μA typ. (detection voltage≤1.4 V, at VDD=1.5 V) 0.8 μA typ. (detection voltage≥1.5 V, at VDD=3.5 V) ; (2)High-precision detection voltage ±2.0 % ; (3)Operating voltage range 0.65 V to 5.0 V (detection voltage≤1.4 V) 0.95 V to 10.0 V (detection voltage≥1.5 V) ; (4)Hysteresis characteristics 5 % typ; (5)Detection voltage 0.8 V to 6.0 V (0.1 V step); (6)Output form Nch open-drain output (Active Low) CMOS output (Active Low).
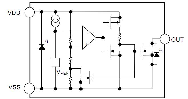
Diagrams

| Image | Part No | Mfg | Description | ![]() |
Pricing (USD) |
Quantity | ||||||||||||
|---|---|---|---|---|---|---|---|---|---|---|---|---|---|---|---|---|---|---|
![]() |
![]() S-80825CNMC-B8KT2G |
![]() Seiko Instruments |
![]() Voltage Detectors / Monitors 2.5V 0.8uA N-Ch Open |
![]() Data Sheet |
![]() Negotiable |
|
||||||||||||
| Image | Part No | Mfg | Description | ![]() |
Pricing (USD) |
Quantity | ||||||||||||
![]() |
![]() S-80 |
![]() CCS |
![]() Development Software ACE KIT W/ICD PCWH |
![]() Data Sheet |
![]()
|
|
||||||||||||
![]() |
![]() S-800 |
![]() Bivar |
![]() Mounting Hardware Stat-O-Gide 8 in Nylon Black |
![]() Data Sheet |
![]()
|
|
||||||||||||
![]() |
![]() S-8001-10-R |
![]() Cooper Bussmann |
![]() Fuseholders, Clips, & Hardware 300V Solder 10 Pos Straight |
![]() Data Sheet |
![]()
|
|
||||||||||||
![]() |
![]() S-8001-1-R |
![]() Cooper Bussmann |
![]() Fuseholders, Clips, & Hardware BUSS FUSEBLOCK |
![]() Data Sheet |
![]()
|
|
||||||||||||
![]() |
![]() S-8002-12-R |
![]() Cooper Bussmann |
![]() Fuseholders, Clips, & Hardware BUSS FUSEBLOCK |
![]() Data Sheet |
![]()
|
|
||||||||||||
![]() |
![]() S-8002-1-R |
![]() Cooper Bussmann |
![]() Fuseholders, Clips, & Hardware BUSS FUSEBLOCK |
![]() Data Sheet |
![]()
|
|
||||||||||||
(Hong Kong)











